
It's not easy to find vibrators today. This one was very noisy, so I opened it. The arrows show in which direction the anker swings.

The rubber bands who kept the chassie in the holder had vanished. With new rubberbands it's fit for fight.
.
A test with a 15W 230V lamp. I decided to use 12V to my Paraset. Easier to find. The incurrent is about 2.2A and about 280V out. Idle voltage is about 350V at 0.5A in.

A gift from a friend with a fine "jar-label" The transformer is home-made.

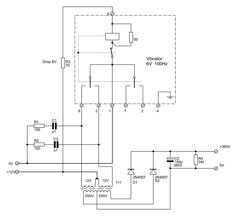
Like this I tested the vibrator. The dropresistor R3 is for 12V test run. The hash noise was not so bad in the receiver in spite of so few components.
I tested the power with a "breadboard transmitter" with nearly the same circuit as the Paraset. 12V 24Ah battery is used.
This 6L6 puts out about 7-8W with 58mA anode current. Input to vibrator 2.2A.
With a 12V6 the output was nearly 4.5W, 50mA and 1.8A from battery.
With a test of the 12A6 the output was about 2.2W, 40mA at battery current of 1.5A
The idle voltage was depend on the charge status of the acumulator. 370V at key up and 285-330V at key down.

Circuit of the transmitter with a 6L6 tube.

Ca 4.5W
50mA

What was the tone with an antenna? Test with the tube 12V6, at 12V 24Ah battery. I tested some v v v v. I listened to the sound. Then SM7CHX called me up wondering what was going on. I got RST 599 +20dB It is 200km between us. After that PA0CLE called me up. The receiver was a IC703. So this was my first QSO with my vibrator power supply.
Later I had a QSO with LA5AD, Finn in Stavanger with his 4W. I got RST 579C little chirp. Later on I had a QSO with OK1AQW.

The rig tested with 12V6

Testing the vibrator power supply.

The little key on the board transmitter.
The voltage dropped from 350V to 290V at keydow, depending of the battery charge.I made a simple test to stabilize the voltage.
This gave about 296V and differed about 1V at keydown.

A try to replace the vibrator with electronics.
I used a 15W 230V lamp which gets 371V. It was bright! About 100mA at 371V is about 37W. It's enough for the Paraset who needs about 15- 20W in transmit mode.

When the lamp switched off, the voltage rised about 1V. How will this react with CW. How stable??
Test with modern stuff

