SPUTNIK

 

This year Christmas project became an different transmitter. I got some Russian tubes by Dom M1KTA, the same type of tube that sat in the Russian satellite Sputnik. It was launched October 4, 1957, and squeaked with their transmitters on 20,005 MHz to America's chagrin a few weeks. The rig came back and burned down three-month later. The ball was only about 60cm in diameter and could be seen from Earth as it passed by about 96 -minute orbital period. Many amateurs have noticed this history in the fall. Among other AA1TJ, Mike and G3VTT, Colin

 

The tubes p24b top and 1sh24b. The upper is a powerful tube.

 

There are several circuits on the web that I studied. I had problems with the choke L2. The affected output significantly. Approximately 600mW output power at 100V and 25mA input. Direct heated tubes with 1.2 V. The first tube takes only 13mA, while the other want 255mA of filament current. Original drawings to the transmitter I have not found.


I got in contact with a Frenchman, F5UKL, Andre, who run with a K2 and a Long Wire. As a receiver, I have a CR304 and active antenna. Transmits on my ladder -fed 80 meter loop with 80 meters wire around the garden. Did RST579, which I'm happy with. And thus believes that my Christmas project is finished !


Have embedded the tubes in a little foam. On board, I have "pierced" small islands with a hole cutters. And assembled the components between them.

 

 

Crystal on 21.060MHz

 

On a blank circuit board laminates I milled my islands with a hole cutters.

 

 

With a 12mm hole cutters , I made islands.

 

 

Power supply via my home-made unit. And I listen to CR304 and active antenna.

 

 

Beacon

A simple circuit to allow the transmitter to run Beacon for a while. Morse speed is set with 100k trimmer. Here is the simple PIC-program... beacom.asm Read with a texteditor.

 

Beaconkeyer is built on a small lab board and is powered by 4.5 V battery.

 

Beacon in duty.


Sputnik beacon...

Update...

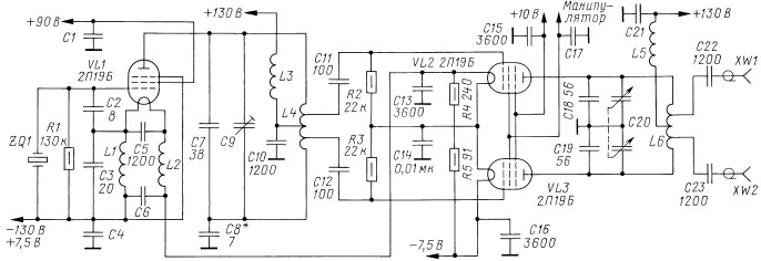
RU3AX Boris Stepanov have in "Radio" No 4 of 2013 describes the transmitters

Little more complex!!

 

return