
Dessa stod framför dörren en dag när jag kom hem.... Tre mottagare och en sändare modell 10W KV m/44. Frekvens 1,6 - 2,5....2,5 - 3,5....3,5 - 4,5 MHz avsedd för Marinen. Dessa stationerna sparades undan för scoutverksamhet och har legat på en vind sedan början på 80-talet. Agne, SM7FGG var på alerten och fixade scheman, det är dessa som circulerar på nätet nu. Och Björn, SM7JQI gömde undan dem på sina föräldrars vind. De blev lite för komplicerade att få i drift....vilket var tur för mig. Stationerna satt på flottans mindre fartyg som nödsändare.
10W KV m/43 är samma station men med frekvensbandet 2,5 - 3,5....3,5 - 4,5....4,5 - 6 MHz avsedd för Kustartilleriet.

Leif, SM7MCD hade denna bok i sina gömmor som jag fått låna för kopiering. Den är sporadiskt förd någon gång under kriget eller strax efter. Varje station skulle ha en egen bok.

Inom armlängds avstånd från stationen måste denna instruktion ligga greppbar för signalsoldaten! Med dessa sidor uppslagna....

Mottagaren är batteridriven 2 st stora 1,5V och två stycken 63V batterier. 250mA glödström och ca 12mA anodström.

Detta exemplar är som nytt



Ingen av mottagarna fungerade och den jag tog itu med drog mycket ström (32mA), ett rör hade glödtrådsavbrott. Ganska snart konstaterades att vissa kopplingskondensatorer hade gett upp. Efter bytet var strömmen normal (12mA) och det blev ljud i lurarna. men ett band var helt dött. Avbrott i en oscillatorspoles anslutning. Trimkärnor hade lossnat i sina skruvhållare. Men efter lite pyssel och många goda råd av Bruno, SM7HKM i Tranås så hoppade allt på plats.
Sändaren är driven från 6V "bilbatteri". In byggd allformator transformerar upp spänningen till 175/350V. 17A! strömförbrukning vid full effekt! Får tacka Agne för sändaren som stått i karantän i hans garage... Den fungerade direkt utan handpåläggning.

Denna sändare är också prydligt ren

Instruktionen i locket.
Här huserar ett 6V "bilbatteri" för drift av sändaren


Torrladdat batteri som aldrig är användt


Årsmodell??
1.5V batteri

I en av mottagarna fanns dessa 1.5V batterier för glöden kvar. Det var förvarade i plastpåse!

Nere i Hallarums naturreservat strax söder om Jämjö, långt från elstängsel skulle det testas en eftermiddag. Montering av den "korta" stavantennen direkt på sändarlådan och ut med fyra jordlinor. Många signaler hördes. Ett trivsamt morrande från allformatorn i sändaren.

Kontakt med SM5CBV och SF7YT. CBV tappade bort mig i QSB. Men med YT i Ingelstad gick det bra. Sen var jag nöjd! Kaffe och nedplockning innan nästa regnskur.

Lösningen för medhörningen... sniffar lite RF tll en "pipare"

En liten lättdriven "Pipare". Några varv tråd och en likriktarebrygga.

Släpbar kraft. 12V 54Ah gelbatteri. Säkring?? Har fått påpekande om detta från flera håll... Leif, MCD sa inget...men överräckte diplomatiskt sladdsäkringshållare till mig!

Fixat..
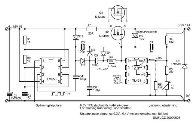
Strömförsörjningen till sändaren fixas genom att stabba 6,5V från ett 12V batteri. 17A vid full last! Här gäller det att bränna upp ca 100W.

Monterad på perforerad plåt med kylfläkt. Detta är första versionen med enbart spänningsdubbling till shuntregleringen. Modifierades senare med trippling för att få säkrare reglering om inspänningen sjunker. Samt säkring och skydd för MOS-transistorerna.

Dubbla MOS-transistorer under fläkten.

Strömförsörjningen till mottagaren är nästan lika som för min Ra190, dock med lite klenare transformator. Mottagaren skall ha 126V ca 12mA och 3V 250mA glödström. De båda anodutgångarna seriekopplas och trimmas till 126V.
Det är svårt att få fram originalbeskrivningar till stationerna m/43 och m/44. Marinen i Karlskrona slängde dessa 2007! Inget sparades, inte ens till Marinmuseum. Är det någon som har originalbeskrivningar del II (serviceinstruktionerna) för utlåning till kopiering?? mejla ![]()
Beskrivning m/44 del 1 (4mb)
Beskrivningen m/44 del 2 (2mb) Gjord från en dålig kopia. De långa ritningarna är delkopierade och får tejpas ihop
Kretschema m/44 från 1955 med inskrivna mätvärden
Stationsbok för 10W kortvåg Sponsrad av Leif SM7MCD.
10W K-V Station m/43 Provisorisk instruktion del II (28mb) pdf
Instruktion för 10W KV-STATION m/43 del I Handhavande