
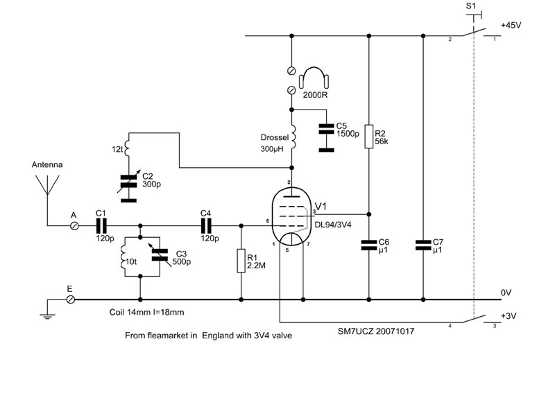
På en loppmarknad i England fann jag detta "fynd" för £1 från en SK utförsäljning

En återkopplad mottagare för vad?? Med ett rör DL94/3V4 och noggrant uppmärkta trådar. Uppkopplad mot antenn så var den ingen höjdare. Några starka "öststatssändare" gick in och återkopplingen var besvärlig att justera. Men för 14:-SEK fick jag lite komponenter.....

Installationen gick att följa så ett schema ritades upp.....en del komponenter fick jag mäta upp värdena.
