Mopeden Crescent 1209

 

Mopeden med tillkopplad cykelkärra.

 

Då har jag blivit med moppe igen, 50 år sedan sist!! En Crescent 1209 från 70-talet med en Sachsmotor 50/2 KS. En så kallad budgetmoped, utan bromslyse eller hastighetsmätare. Den klassen fick väga högst 60 kg och ha max 2 växlar. Idag tillhör denna moped Klass II. 25/30km/h maxfart. Nya mopeder får bara göra 25 km/h, de gamla får behålla sina 30 km/h. Mopeden är i fint skick och jag tackar den föregående ägaren för det. Då i december 1963, hade jag en Zündapp KS50. Oj vad jag frös... men köras skulle det! Och helst barhuvad, det var inte tal om hjälmar eller mössa då. Tuff skulle man va'!

Den som är född innan 1 oktober 2009 behöver inget förarintyg eller körkort för moped klass II.

Transportstyrelsens otäcka dokument som användes vid flygande besiktningar. Här låg polismannen på knä och räknade antalet kuggar runt kedjehjulen! Numera kontrollerar de bara OM mopeden går för fort, inte varför... och pekar isåfall mot besiktningshallen med en ny dyrbar registreringsbesiktning som följd! Plus några feta inbetalningsavier. Idag oljar man inte ner sina fingrar med att plocka bort cylindrar, kolvar eller förgasare och mäta upp håldimensioner. På min tid körde de in tolkar i cylinderloppen för att kolla att inte någon fil hade varit framme och öppnat upp för flödet av bränsle till cylindern. Den där omtalade "pluggen" satt olika hårt på vissa mopedmodeller!

 

Min moped "MCB 1209" med 12 kuggar fram och 36 bak.

.

 

Dax att fräscha upp lite skyltkunskaper...

Lite förvirrande med de olika klasserna på mopederna. Jag tog mitt körkort när Sverige hade vänstertrafik! Uppkörningen, med ett varv runt kvarteret och sen... vänta 14 lååånga dagar på körkortet. Då var det ingen skog av skyltar, eller tillägsskyltar att orientera sig emellan. Fri fart, innan högeromläggningen. Sedan vi röstat in oss i EU, så har skyltfloran växt.

-----

Fördel med veteranmopeder

Förbudsmärket, förbud mot trafik med annat motordrivet fordon än moped klass II, anger det att det är förbud att passera märket med annat motordrivet fordon än moped klass II.

Avser förbudet även moped klass II anges detta på en tilläggstavla

-----

Förbudsmärket, förbud mot trafik med motorcykel och moped klass I, anger det att det är förbud att passera märket med motorcykel och moped klass I.

Gäller inte moped klass II (30-moped).

-----

Mindre bra

Förbudsmärket, förbud mot trafik med cykel och moped klass II, anger att det är förbud att passera märket med cykel och moped klass II.

Avser förbudet även trafik med moped klass I anges det på en tilläggstavla.

-----

Förbudsmärket, förbud mot trafik med moped klass II, anger att det är förbud att passera märket med moped klass II.

Avser förbudet även trafik med moped klass I anges det på en tilläggstavla.

-----

Varningsmärket, varning för cyklande och mopedförare, anger en vägsträcka där cyklande eller mopedförare ofta korsar eller kör in på vägen.

-----

Var man skall köra?

Märket anger att körfältet får trafikeras med fordon i linjetrafik, moped klass II och cyklar.”

-----

Lokaliseringsmärket, påbjuden cykelbana , om moped klass II inte får föras banan anges det på en tilläggstavla

-----

Påbudsmärket, påbjuden gång- och cykelbana, anger gemensam bana för gående och cyklande.

Om moped klass II inte får föras på banan anges det på en tilläggstavla.

-----

Påbudsmärket, påbjudna gång- och cykelbanor, anger banor som är delade genom vägmarkering, skiljeremsa eller liknande i en del för gående och i en del för cyklande.

Om moped klass II inte får föras på banan anges det på en tilläggstavla.

-----

 

Skjutsande

3 §  På en cykel eller en moped får inte samtidigt färdas flera personer än cykeln eller mopeden är byggd för.

När en cykel eller moped klass II har lämpliga säten och effektivt skydd mot hjulekrarna får dock på fordonet färdas ytterligare
1. ett barn under tio år, om den som styr fordonet har fyllt femton år, eller
2. två barn under sex år, om den som styr fordonet har fyllt arton år.

Om du tänker utifrån en vanlig cykel är väl reglerna lättare att förstå: Cykeln är byggd för en person. Utöver denna person är det tillåtet att ta med ett barn som inte fyllt 10 år om cykelföraren fyllt 15 år alternativt två barn som inte fyllt 6 år om cykelföraren fyllt 18 år. Man kan alltså färdas upp till 3 personer på cykeln som är byggd för en person under förutsättning att det finns lämpliga säten och effektivt skydd mot hjulekrarna.

----

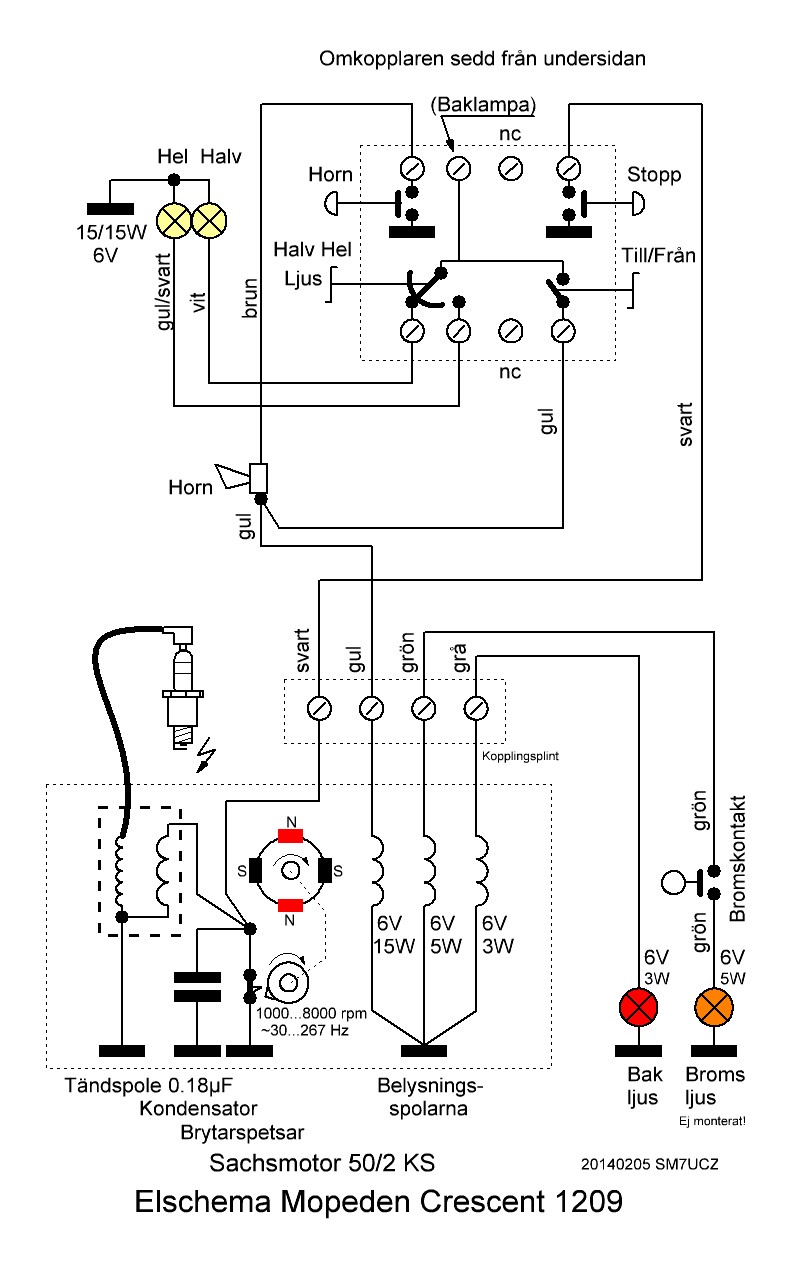
Elsystemet

Kopplingsschema

Ritade upp elschemat, som jag tror att det är. Nu saknas bromslyse, men generatorspolen finns där ändå. Allt är växelström. Det är tre belysningsspolar, och varför det? Obelastade spolar ger en betydlig för hög överspänning, vilket skulle knäcka de små lamporna på bakskärmen om inte framlycktan är tänd. Spolen 3W till baklampan ligger inte i magnetfältet, utan blir påverkad av 15W spolen. En finurlig egenskap. Strömmen är avsett att enbart ha några lampor tända, därför duger detta enkla batterilösa elsystem. Men, nu är det 6V växelström. Det duger inte till modern elektronik, som telefoner eller GPS osv. De suttar hellre på 12 volt's diet. Växelström är lätt att konvertera till olika spänningar, likrikta och stabilicera, häng med här... Utan att göra åverkan på veteranmopeden.

 

Mopeden inhandlades under trettonhelgen i januari 2014. Men redan under de snörika vintermånaderna måste sommarens körningar planeras. Som radioamatör funderar man på hur det skall gå att ladda batteri, telefon och GPS, medan man kör?? Jag har ingen bra uppvärmd verkstad, så friggeboden får tjänsgöra som teknikbod. Därinne brinner braskaminen och ger skön värme under det att mopedens elsystem testas. Motorn får puttra på drygt tomgång därute. Med sladden från mopeden klämd i dörren.

 

Snabbt och enkelt med några krokodilklämmor lånas lite ström från halvljusets sladd till strålkastaren.

 

Med ett oscilloskop konstateras att kurvformen inte följer sinuslagen. Det är en smal kurva och hög top-top spänning. Här 18,6V t-t på drygt tomgång. (10ggr dämpning i proben) och med en liten lampa som belastning. Frekvensen, ca 65Hz, omräknat blir det ca 1950 rpm på motorn.

.

 

230V från mopeden!

Genast funderar man... växelström i mopeden? Och med en frekvens mellan 30...270Hz, (8000rpm). Då går det att använda en transformator. Mopedens ström går här in på en 6V glödströmslindning i en vanlig gammal radiotransformator. Lampan är en 230V 15W hushållslampa, kopplad till transformatorns primärlindning, 230V, där normalt strömmen från väggutaget går in. Transformatorn arbetar baklänges. Det är alltså inga problem att driva vanliga hushållslampor från mopeden.

 

Transformator på mopeden!

Så här lätt är det att få 230V på mopeden. Kör en transformator baklänges. Frekvensen från motorns belysningsspolar kommer att variera mellan 30 till ca 270Hz. Det klarar transformatorn. Men det kan aldrig bli mer än 15W. Så för laddning av mobilen och köra GPS räcker det.

 

Föregående transformator har ingen lindning för omvandling till 12V. Till laddning av telefonen och drift av GPS.

 

Denna transformator har en 14V lindning, men ingen 6V lindning! 14V lindningen kan gå till en likriktare och spänningstabilicering för 12V.

 

Lindade på 60 varv 0,7mm koppartråd som en 6V lindning.

 

Kopplade ordinarie primären (230V) till ett vägguttag! Och i den stoppade jag nu 230V/15W lampan som test. Från mopeden kopplades strömmen till den nya 6V lindningen. Funkar fint. Ett och annat ögonbryn skulle nog lyftas om det satt ett vägguttag på mopeden!! Som dessutom fungerar, Dock med max 15W. Med detta koncept går det enkelt att med 230V köpegrejer använda ordinarie telefonladdaren, eller en 12V adapter för GPS:en från vägguttaget. Eller en liten batteriladdare till ett MC-batteri. Det går naturligtvis inte att ha halvljuset tänt när man "lånar" ström. Generatorspolarna räcker inte till. En 1W LED lampa kan ersätta strålkastaren som varselljus. Moped av denna klass behöver inte ha ljus tänt, men det är dumt att inte ha det. Denna transformator från Electrokit, skulle passa utmärkt för dem som enbart vill montera ett vägguttag på mopeden!! Det måste vara en "stabil" transformator, som inte knäar vid belastning. Även om det bara är 15W. Det är dock minst 3A i primärlindningen. Så parallellkoppla de båda 6V lindningarna. Röd-blå och gul-grå. Och svart/svart till vägguttaget.

En liten varning!

En resa utför Hallandsåsen med fullgas och hängandes över styret, med vänsterhanden vridandes på det ställbara munstycket, resulterar i att det blir alldeles för hög överspänning i 230V-uttaget! En del "viktkompenserade" mopeder kanske gör samma hastighet uppför Hallandsåsen. Troligtvis så tål inte alla 230V apparater en sådan behandling. Något överspänningsskydd behövs. Många apparater bryr sig inte om vilken frekvens det är. De likriktar oftast inkommande strömmen och hackar sedan ner den till önskad spänning.

 

Ladda mobilen från mopeden

Här laddar jag min klösbräda med ordinarie 230V laddaren från mopedströmmen via transformator!

.

Transformatorlös omformare 6V växelström till 12V likström

 

Detta är en enkel metod att dubblera 6 Volt växelström och få ut 12 Volt likström, men den använder endast halva sinuskurvan. Det begränsar effektuttaget. Men för något positionsljus är det tillräckligt.

.

Helvågsdubbling

...

Denna geniala koppling helvågsdubblerar en 6V växelström till drygt 12V likström utan transformator, den bör oxo testas. Kopplingen dubblerar spänningen oberoende vilken växelspänning den matas med. Har använt den att dubblera 200V~ till 600DCV. Komponenterna måste väljas därefter, så att de tål spänningen. Det är dioderna D3 och D4 tillsammans med kondensatorerna C1 och C2 som gör jobbet med dubbleringen. Om D3, D4, C1 och C2 utesluts, så blir det en normal likriktarbrygga. Fundera inatt innan du somnar ...på hur det funkar!! Men funkar gör det!

 

Om ovanstående schemor kombineras, kan det bli som detta schema. Inte för att vi har så mycket nytta av 8,5V, men det kanske förklarar funktionen lite bättre??

 

 

Här i mopeden skulle en obelastad belysningsspole höja spänningen drastiskt, och slå sönder reglerstabben, om det inte satt en 30V zenerdiod som begränsar toppspänningen. Utspänningen är naturligtvis beroende av varvtalet på motorn. Här skulle det passa att ladda ett litet batteri som buffert. Då får utspänningen från stabben höjas till 14,4V, som är laddspänning till ett blybatteri. Det går inte att koppla minussidan av 12V till mopedens chassi!! Vill man det... så måste en transformator 6/6V sättas på ingången som potentialskiljer spänningarna. Dioderna är 1N5404, klarar 3A och flera hundra volt.

 

Vi testar helvågsdubblingen!

Spikade upp kopplingen för test. GPS:en startade så snällt med strömmen från mopeden och omvandlaren. Det sitter en liten voltmeter (14,4V) innan stabben, hade den för att kolla spänningen under testen. Spikkopplingar är bra! Snabbt och enkelt. Mopeden puttrar nästan på tomgång.

.

Överspänningsskydd

Topparna på "sinuskurvan" från generatorn vill gärna sticka iväg långt över 30...40V om generatorspolen är obelastad. Har hittat olika versioner hur detta har tacklats.

Överspänningsskydden arbetar med principen att belasta belysningspolarna om de har för hög utspänning. Och bränna upp den energin! Här är ett enkelt överspänningsskydd. När spänningen överstiger antalet dioder × 0,7V så börjar de att leda. Det behövs två rader motvända dioder för att hantera växelströmmen när den byter riktning. Dioderna blir varma och måste monteras, så att de får hjälp med kylningen. Nu är det toppspänningen som skall brännas bort, någon eller några watt.

 

Elektroniskt överspänningsskydd

Jag har gått en annan väg. Vill reglera vid vilken spänning överspänningsskyddet startar. Om växelströmmen först likriktas, så blir det lättare att styra shuntningen av generatorspolen elektroniskt. En MOS-transistor fungerar här som ett variabelt effektmotstånd. Transistorn börjar inte att leda förrän spänningen på gaten G närmar sig ca 5V. Denna transistor är en "logikvariant". Standard MOS-transistorer vill ha ca 10V på gaten för att öppna. Med trimpotentiometern ställes önskad spänning in där transistorn börjar att öppna och belasta generatorspolen. Det blir inget knivskarpt läge där transistorn öppnar. Vid min bänktest så började transistorn öppna vid ca 6,5V och helt öppen vid 9V. Genom att bulta transistorn vid en kylplåt, så ledes överskottsvärmen bort. Denna transistor kan hantera 60W.

.

Uppföljning

Inne i stugan är det varm och skönt efter senaste snövädret, där vi fick ca 20 cm. Kaminen är från Vedkaminer.nu ...Ett jättebilligt alternativ att värma en friggebod. Och för att inte behöva kröka på ryggen, så har jag satt kaminen på en upphöjning. Med plats för veden under. Det blir fort varmt... men oxo fort kallt med en plåtkamin! En liten datorfläkt roterar luften förbi kaminen och snabbar upp värmen i stugan. Här kan man sitta med en öl i handen och drömma om sommarens körningar.

 

Under tiden mopeden värms upp letade jag efter kopplingsplinten från motorn. Oj, det var bara tre trådar, borde vara fyra. Efter lite mer grävande så hittade jag den felande gröna tråden, den som inte användes i denna mopedmodell. Den för bromslyset. Satt på en egen kopplingsplint. Nu är det att skarva från den gula och gröna tråden upp till var sitt uttag under sadeln. Man litar på att den "andra" tråden går i chassit. Det gäller att alla bultförband är dragna.

 

Två uttag på sadelstolpen. 15W är ämnat för batteriladdning till mina amatörradioapparater. 5W uttaget är avsett för belysningen på släpkärran.

 

Testning av 5W spolen för belysningen på cykelkärran

Då var det dax för bänktest av 5W spolen, den som jag skall ha till belysningen på släpvagnen. Positionsljus från Biltema. Mopeden puttrar på tomgång utanför stugan. Den undre plattan är överspänningsskyddet, mopeden lämnar nu 4,7V efter likriktningen. Överspänningsskyddet behöver inte arbeta. Den övre spikplattan visar 10,8V efter uppumpningen av befintlig spänning från 5W spolen. Det är så pass mycket att positionslysena är tända med så gott som full styrka med motorn på tomgång. De fungerar mellan 10...30V. Varje positionsljus drar ca ½W, så det blir en belastning på ca 2W med alla fyra lysena.

 

Det är fortfarande 5W spolen. Mopeden rusar på rätt höga varv. Överspänningsskyddet har trätt i arbete. Huvudstrålkastaren är släckt. Det blir ca 17V efter uppumpningen av spänningen från 5W spolen. Överspänningskyddet arbetar och håller ner spänningen till ca 6,5V. Efter stabben blir det 12V som går till positionslysena. Jag ser nu att det behövs ingen stabbekrets 7812. Positionslysena klarar 10...30V. De har interna reglerkretsar.

 

Samma som ovan men med huvudstrålkastaren tänd. Nu får magneterna i motorn jobba. Överspänningsskyddet har det lite lättare, eftersom 15W lampan i huvudstrålkastaren belastar 15W belysningsspolen till rätt spänning. De båda spolarna är lindade på samma stomme, och påverkar varandra.

 

..

Den vänstra oscilloskopbilden visar utspänningen från 5W spolen utan överspänningsskyddet aktiverat. Den högra bilden med skyddet aktiverat. Nu liknar det lite mer en sinusvåg.

.

 

Baklyset modifierat till LED-belysning

I aktern sitter en liten 6V 3W lampa.

 

Ny LED baklampa

Varför inte ersätta den med några lysdioder? Om växelströmmen skall behållas så måste det vara två motriktade rader med lysdioder. De lyser inte samtidigt, men skiftar så fort att ögat hinner inte med att se växlingarna. Zenerdioderna spänningsskyddar lysdioderna mot överspänning. Teoretiskt sjunker effekten från ordinarie lampan 3 Watt till lysdiodernas ca ¼W. Dioderna kommer från Elektrokit.

 

..

Ritade upp ett litet kretskort, och krossade en lampa för att få en sockel.

 

..

Lysdioderna åt sidorna är för de små "kyrkfönstren" på kåpan.

 

...

Den nya lampan monterad. Och ingen mekanisk åverkan på mopeden.

 

..

Med motorn på tomgång så blir det full belysning, och vacker lyster ur "kyrkfönstren". Även om framlycktan var avstängd så lyste dioderna!

.

 

Cykelkärra efter mopeden

Detta är fruns älsklingskärra i trädgården. Den tänker jag renovera upp och låna för att koppla efter mopeden.

MOPED KLASS 1 (45km/h) Moped med registreringsskylt.

Förordning (2000:1166).18 § Till tvåhjulig moped klass I får inte kopplas släpvagn med en bredd som överstiger 125 centimeter eller med en vikt som överstiger hälften av mopedens tjänstevikt minskad med vikten av bränsle och verktyg som hör till fordonet.Till tre- och fyrhjulig moped får inte kopplas släpvagn med en bredd som överstiger mopedens bredd eller i något fall 200 centimeter, eller med en vikt som överstiger hälften av mopedens tjänstevikt minskad med vikten av bränsle och verktyg som hör till fordonet. Förordning (1998:1263).

 

MOPED KLASS 2 (25/30km/h) = Min moped

Kopplar man ett släp efter en cykel eller moped klass 2 kommer "släpet" att definieras som cykelkärra.

Definitionen på cykelkärra enligt Lagen om vägtrafikdefinitioner (2001:559)

Cykelkärra: Ett fordon som är avsett att dras av en moped
klass II eller en cykel och inte är en sidvagn. En
tillkopplad cykelkärra anses inte som ett särskilt
fordon.

Därmed är det tillåtet att koppla en "cykelkärra" till moped klass 2 under förutsättning att följande vilkor är uppfyllda.
Fordon som dras av ett annat fordon ska vara kopplade på ett från trafiksäkerhetssynpunkt tillfredsställande sätt.

En tillkopplad cykelkärra ska ha en röd reflex bakåt eller en baklykta som kan visa rött ljus bakåt om reflex saknas.

15 § Cykelkärra som inte har reflexanordning baktill, ska vid färd i mörker ha lykta som kan visa rött ljus bakåt. (TSFS 2010:144)

17 § Cykel ska vid färd i mörker ha reflexanordning baktill, framtill och på sidan som uppfyller kraven i 18 och 19 §§.
Reflexanordning baktill ska vid färd i mörker finnas även på tillkopplad sidvagn och på tillkopplad cykelkärra, om baklykta saknas på kärran. Anordningen ska vid belysning återkasta rött ljus bakåt.
Reflexanordning framtill, som monterats den 1 september 1985 eller senare, ska vid belysning återkasta vitt ljus framåt.
Reflexanordning på sidan, som monterats den 1 september 1985 eller senare, ska vid belysning återkasta orangegult ljus eller vitt ljus åt sidan.

Alltså ganska humana regler. Inget om vikter, bredder eller bromsar. Några reflexer runt om och eventuellt en röd lykta bakåt. Och tillfredställande kopplingsanordning så man inte tappar kärran.

 

Ny cykelkärra

...

...

Jag fick ytterligare en cykelkärra av en kompis. Efter att ha ställt upp de båda kärrorna mot väggen och satt hjulen i spinning så dömde jag ut dem, och de fick körförbud. I alla fall efter en moped. Det knastrade och morrade i hjullagren. Beställde en ny kärra som kom i ett paket. Den är inte den lättaste på marknaden, men den är typad för 200 kg last.

Min tanke är att använda LED-belysning på släpkärran driven från 5W spolen. Pumpa upp 6V till 12V via den transformatorlösa omformaren beskriven ovan. Biltemas positionsljus med reflexer tar ca ½W styck. Två vita fram och två röda bak blir 2W. Och eftersom släpet klassas som cykelkärra, får det bli gula reflexer i ekrarna på hjulen. Inte för att det kommer att bli så mycket mörkerkörning. Men det ser bättre ut om Harry Haffa är ute.

 

 

Montage av stänkskärmar och positionslysen

Har en tålig fru...det är kallt ute...men nu är stänkskärmar och belysning monterat.

 

...

Hade endast en kopplingslåda hemma, så den fick husera kretskortet.

 

Schemat

Så här är kopplingsschemat på cykelkärran. Så gjorde jag några uppmätningar innan locket skruvades på. Matade med en 6,3V utgång från ett nätaggregat, fast det lämnar 7,0V~ med denna lilla belastning.

 

Stänkskärmar och positionslysen monterade. Har konstaterat på googlade bilder att de flesta har monterat stänkskärmar på sina cykelkärror. Ingen vill ha "skit"-ränder efter ryggtavlan.

 

Provkopplat. Har fått bocka draghandaget lite grann extra i en rörbock, eftersom mopeden är så låg.

 

...

Kontroll av lysena. Lyser nästan som bromslyse!

 

 

Koppling till cykelkärran

Har inte hittat någon bra köpeskoppling, så det blir att prova denna M10 länkkoppling, för att hänga kärran efter mopeden. Dock måste hylsan kunna rotera i sin infästning i kärran om mopeden välter. Kommer att leta efter en M14 eller M16 länkkoppling, vilket känns mer stabilare. Draghållfastheten för M10 bult är 3 ton! Men tåligheten för sidokrafter är betydligt mindre. Tror inte mopeden kan bromsa så häftigt att en M10 viker sig. Det skall testas senare. Däremot böjes den lilla nålen av pianotråd om kärran slår, då blir det besvärligt att lossa kopplingen.

 

Kommer att göra en test med detta först. En vinkellänkkoppling. Vill ha pakethållaren fri.

 

Det blev en annan koppling

...

Fick en länkarm med UNF-gänga!! Ca 16mm. Länkarmen är roterbar i sin infästning.

 

Dragpinnen är en avkapad M16 bult med ett hål för traktorsprinten.. Bultskallen är plansvarvad och är fäst med en M8 bult underifrån. En kort rörhylsa på bulten ger länkkopplingen lite mer rörelsefrihet.

 

Forts. följer...

return