Litet Nätaggregat
Ett intern projekt inom KRAS, Kalmar Radio Klubb, men kan kanske vara intressant för andra också...
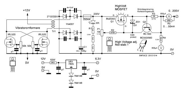
Vi bygger ett litet reglerbart, kortslutningssäkert nätaggregat för våra rör-laborationer med så lite komponenter som möjligt. Det är kortslutningssäkert.
Till våra laborationer behövs 100...300V anodspänning och ca 10W effekt. Alla har inte tillgång till ett nätaggregat för denna spänning Men... klubben har tillgång till de flesta komponenter, för att intresserade skall kunna bygga sig ett eget aggregat. Det inte klubben har, är transformatorn.
Vi har två möjligheter att kraftförsörja, 12VDC eller 230VAC från nätet. Det är fritt val från byggherren. I princip är det transformatorn som bestämmer utspänningen och effekten. Det behövs ca 200...300V och 50mA till våra laborationer.
12V drift

Här är ett förslag på ett schema för 12V matning. 12V spänningen hackas i vibratorkopplingen och transformeras sedan upp i en ”bakvänd” transformator till ca 200V. Glödspänningen, 6,3V tages ned från 12V via ett motstånd och stabiliseras med en stabbkrets till ca 6,4V. Det ger oss max ca 1A glödström.
Nättransformatorer är inte optimerade för att köras med fyrkantvåg. De blir varma. Men som tillfälliga laborationer går det att använda 12V versionen. Och för fältbruk är det perfekt.
Det är upp till varje byggherre att bestämma utformningen, detta är bara ett förslag.
Nätdrift

I detta schema användes 230V från nätet. Kopplingen som är efter transformatorn är lika enligt ovan. 6,3V glödström kommer från en egen lindning på transformatorn. Beroende på vilken transformator som hittas, så blir utspänningen olika. Dioderna och C1 måste väljas att klara rätt maxspänning.
Efter transformatorn sitter fyra vanliga kiseldioder som med C1 tillverkar vår råa likström. Här kan vi ytterligare filtrera strömmen med drossel och en kondensator till. Kondensatorerna över dioderna dämpar spänningsspikar när dioden stänger. Normalt har vi ett bleedermotstånd som belastar trafon och laddar ur C1 när transformatorn kopplas ur. Både motståndet och transformatorn blir varm. Dessutom tullar motståndet nyttiga mA från de små transformatorer vi har. Så här finns endast lysdiod som indikering och laddar ur C1 med några mA. Motståndet R1 till lysdioden, är uppdelat på tre motstånd, eftersom våra små motstånd inte klarar hög spänning. Säkringen ligger efter den stora kondensatorn C1för att skydda laboranten om något händer. En 15W lampa kopplad till utgången lyser flera sekunder på energin i kondensatorn. Normalt ligger säkringen direkt efter trafon. Det går naturligtvis att ha en säkring där också.
Filtrering
För de som vill ha ett ”finare” aggregat lägger in filtrering av likströmmen. Drosseln är nästan lika stor som transformatorn. Vi har inte plats för en sådan. En snikvariant är att använda ett motstånd på ca 100 ohm.
Spänningsreglering
Vid laborationer med våra rör, så är det smutt att kunna variera spänningen. Med en potentiometer, P1 och en MOS-transistor så är det enkelt att lösa detta. Zenerdioden på 12V skyddar mostransistorns gate, att aldrig överstiga 12V. Vid ca 16V så förstörs transistorn.
Funktionen är följande: Potentiometern delar ner vår spänning från C1 och matar in på Q1:s gate. När spänningen mellan Source och Gate är ca 4V så öppnar transistorn. Så spänningen på S är ca 4V lägre än på Gaten. Men de följs åt när vi vrider på potentiometern. Här har vi vårt reglerade aggregat. Men märk väl att det är inte stabiliserad spänning. Spänningen varierar någon volt vid olika belastningar, eftersom spänningen över C1/P1 sjunker vid belastning. Mellan Drain och Sourse på transistorn ligger det en spänning som är beroende av inställningen på potentiometern. Transistorn funger i princip som ett reglerbart effektmotstånd. Spänningen och strömmen genom transistorn kan man genom ohms lag konstatera att det blir varmt!! Transistorn Q1 måste monteras på kylande underlag. Det är också lämpligt att montera transistorn isolerande från underlaget. Drain är elektriskt förbunden med monteringshålet på transistorn!
Bättre spänningsreglering

I det nätdrivna aggregatet så blev råspänningen över 360V. Det ger möjligheten att stabilisera spänningen över potentiometern P1 till 300V, vilket blir maxspänningen som aggregatet kan ge. Jag hade 150V zenerdioder, två i serie ger 300V och fördelar värmeförlusterna på ca 1,2W. Detta ger lite bättre spänningstabilisering och fungerar tills belastningen sänker råspänningen över C1 till under 300V, sen dippar utspänningen också. Detta är en snikvariant, riktig stabilisering har återföring från utgångsklämmorna som då tar hänsyn till spänningsfallet genom Q1. Det kräver betydligt mer komponenter.
Strömbegränsning
Det är lämpligt att ett laboriatorieaggregat är kortslutningssäkert och strömbegränsande. Med tre komponenter extra, fixas detta. När strömmen genom R3 ökar så ökar också spänningen över motståndet R3. Motståndet ligger mellan bas och emitter på Q2. Vid ca 0,7V så öppnar Q2 och drar ner spänningen mellan gate och source på Q1. Transistorn Q1 strypes och utgångsspänningen sjunker över anslutningsklämmor. Genom att beräkna resistansen på R3 bestämmes vilken maxström som tillåtes genom Q1. Nu är det inga problem att kortsluta utgångsklämmorna... Voltmetern dyker, och mA metern går till max... mer sker inte. Inga gnistor eller andra konstigheter sker.
Instrumenten
Klubben har gott om 800µA instrument som passar utmärkt till detta aggregat. Genom att beräkna shunt och förkopplingsmotstånden så får vi ström- och spännings-indikering. Motståndet till Voltmetern bör vara flera motstånd i serie, för spänningståligheten.
Skalor

Det är lätt att anpassa skalorna till de värden vi önskar. Genom att datorrita en ny skala, skriva ut den på papper och klistra den på baksidan av den befintliga skalplåten får vi ett mer proffsigt utseende på labb-aggregatet. Skalorna kan anpassas till den transformator som användes.
Prototypen med vibrator
I prototypen var det instrumenten som bestämde storleken på fronten. Panelen är av 1,5mm mässing. Skrotbitar från vattenskärning. Det som är besvärligt med fronten är de två 54 mm instrumenthålen. Men, Christer plunchar dessa på sitt jobb. Övriga hål får var och en borra. Denna skiss är ett förslag, var och en är fri att bestämma vilka brytare och uttag som önskas, och var de skall placeras.
Och inom KRAS har vi anammat träplattor som chassi för våra byggen. Även detta aggregat är byggt på en 200 × 100 mm träplatta och mässingsspikar. De komponenter jag hade i junkboxen, ritades upp i skala 1:1 och pusslades fram och tillbaka för att få plats på plattan. Detta är vibratorvarianten. Flera har slagit ner mässingspikarna för långt. De sticker fram på undersidan! Då är det inte bekvämt att ha handen där. Det sticks... och värre, 300V på några spikspetsar ger obehagliga överraskningar.
12V varianten som ger ca 0..200V och 6,3V

Transformator 230/2x12V 1500mA från Electrokit


De två trimpotentiometrarna som styr MOS-transistorernas drivning.
Nätvarianten

Utspänningen från nätvarianten beror på vilken trafo som hittas.

Min variant ger 0...300V

Och ca max 80mA


Förslag till layouter på ”chassiplattan”

12V varianten

Nätvarianten