Hartleyprojects

2005 year Christmas Project

Under julhelger brukar jag ha ett projekt som har med radiorör att göra. Nu skulle jag se hur enkelt en sändare kunde byggas, med så få delar som möjligt. Spolen lindades av bromsrör. Och jag letade upp gamla komponenter i gömmorna. Röret är stort och spektakulert, ett RE604. Jag letade på webben efter data, och fann att någon ville ha 750 dollar för ett rör!! Det blev till att handha det varsamt!
 Kretsschemat med komponentvärden enligt 1920-talets specifikationer

Provbygge av kopplingen för att kolla om den överhuvudtaget svängde med detta rör

Tore SM7CBS fick detta QSL-kort

Hartley with grid coil
Clas Ohlsons katalog saluförde denna ritning där återkopplingen sker med en gallerspole som snappar upp energi från den stora spolen

Kretsschema från en ritning i Clas Ohlsons katalog
 
SM3CLA byggde denna version julen2005, här är hans bygge.

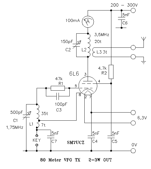
Hartley with VFO

En variant av Hartley där gallerkretsen svänger på halva utfrekvensen, lite bättre stabilitet mot chirp

6L6 VXO


Return |