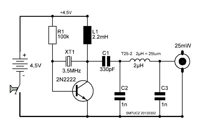
4,5V Transmitter

Hur enkel kan man göra en sändare??

 

Ca 25mW ut med ren sinus. Genom att skifta kristall och filtret kan vilket amatörband som helst användas.

 

Den lilla chassiplåten är från en kakburk, tillklippt och tejpad direkt på batteriet. Nyckelknoppen är från anslagstavlan... där stiftet dragits ur och sedan limmats fast. Batteribyte ger problem!

 

Från elmotorprojektet blev det några bitar kvar av plåten som passade till detta projekt. En pepparkaksburk sönderklippt med en kraftigare kökssax.

 

Lödplumparna är efter PIC:en som sände CQ automatiskt.

 

Skimmer

Kopplade upp en PIC som körde lite CQ ett tag, och följande stationer hörde mej med 25mW

return